“即办即领”
营口市第一张“立等可取”居住证
“5分钟”交到办证群众手中
12月24日0时,按照省公安厅的统一部署,营口市公安局全面启动居住证“立等可取”办理服务。在全市各派出所的户籍窗口,崭新卡体、专用设备和服务承诺公示板全部准备就绪。
准备期间,一份份“关于全面启动辽宁省电子居住证及更换实体居住证卡体材质的函”飞向市教育局、民政局等相关部门。营口公安正与这座城市的公共服务系统协同,让公共服务的节奏与城市发展的脉搏同频共振。


此前,申领居住证需要7个工作日。如今,“立等可取”成为现实——符合条件的申请人提交材料后,现场即可领取实体居住证。电子居住证则通过“辽事通”APP同步签发,随时可查可用。






“立等可取”不仅是速度的提升,更是服务模式的创新。营口公安机关针对不同人群的需求,全面推广“预约办、延时办、错时办、上门办” 等便民服务举措。




上班族可以通过电话或线上平台预约办理时间,避开工作冲突;各户籍窗口提供延时服务,确保群众都能当天办结业务;对于行动不便的老人、残疾人等特殊群体,公安机关提供上门办理服务。
故事汇:那些被温暖的人们鲅鱼圈区公安局红旗派出所
将本所“第一证”送到行动不便的老年人手中

盖州市公安局东城派出所
为在营口购房的非营籍群众办理居住证

大石桥市公安局周家派出所
为辖区群众办理居住证

老边分局营东新城派出所
为急需办理社保业务的群众成功办理居住证

站前分局南湖派出所
民警上门送证获八旬奶奶点赞

西市分局民生派出所
到百威(营口)啤酒有限公司将居住证
送到企业员工手中

营口公安正通过这项改革,让每一位奋斗者都能同步感受到城市的心跳与诚意。从“等待期”到“零等待”,这不仅是行政流程的提速,更是服务型政府建设的生动实践。
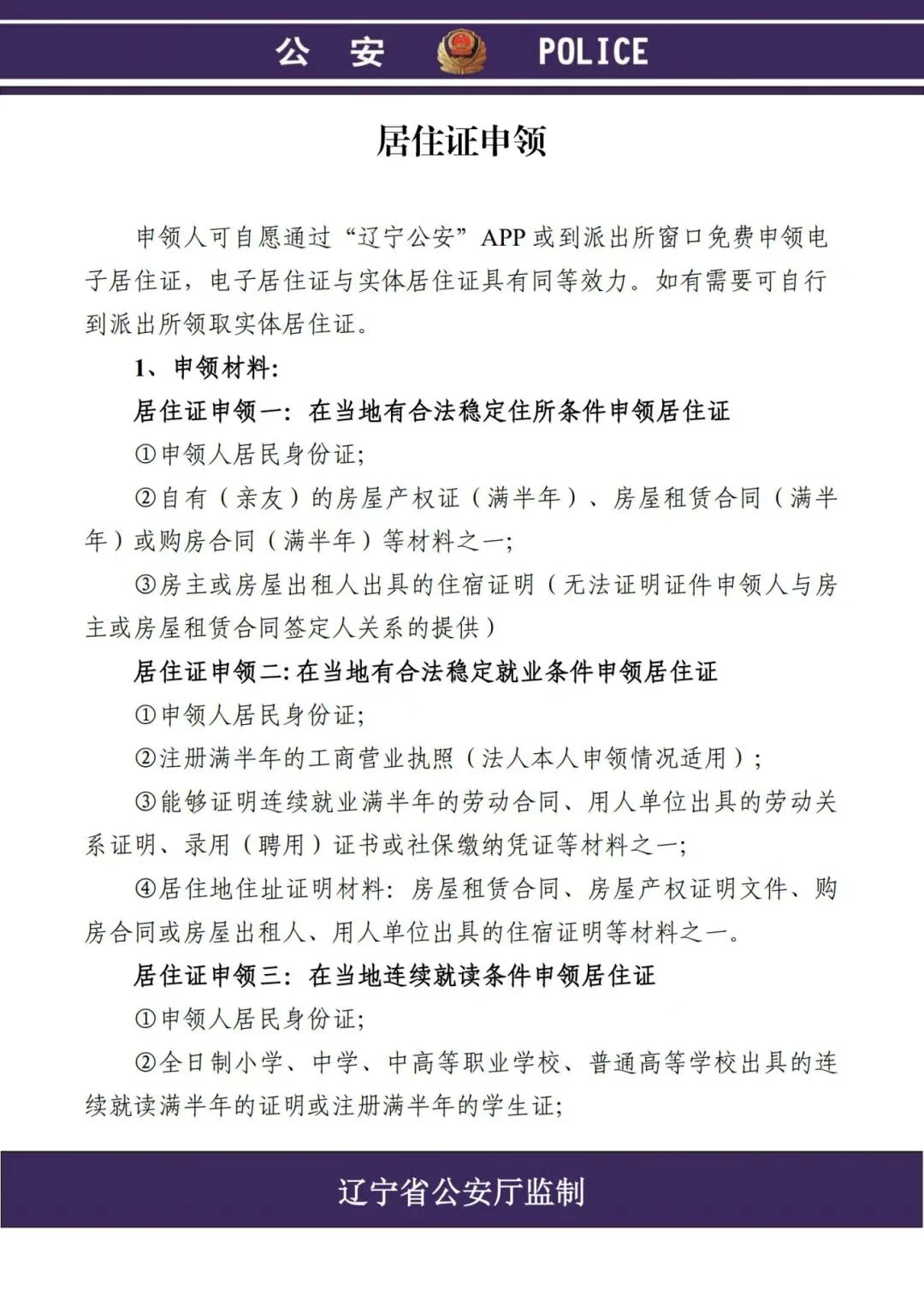
办理指南,一目了然申领居住证需要满足什么条件?准备哪些材料?到哪里办理?我们为您梳理了清晰的办理指南:
